精緻行程
出團日期搜尋
活動新訊
會員登入
{{ LastName }}{{ FirstName }}
{{ #notify }}
{{ #Countable.NotifyCount }}
{{ . }}
{{ /Countable.NotifyCount }}
{{ /notify }}
登出
團體旅遊
日本.韓國
紐西蘭.澳洲
紐西蘭.澳洲
非洲.中東
美洲.加拿大
南亞.東南亞
中國
郵輪.河輪
探索極地
春節專區
季刊-2025春夏號
旅遊講座
蜜月推薦
優惠方案
玩家滿意度
領隊專區
Blog
最新資訊
客製化旅行
企業專區
國外自由行
關於上順
上順徵才
交易安全
購物車
會員登入
LINE
日本.韓國
歐洲
紐西蘭.澳洲
非洲.中東
美洲.加拿大
南亞.東南亞
中國
郵輪.河輪
探索極地
玩家滿意度調查
Satisfaction Survey
全部
日本.韓國
歐洲
紐西蘭.澳洲.斐濟
非洲.中東
探索極地
南亞.東南亞
中國
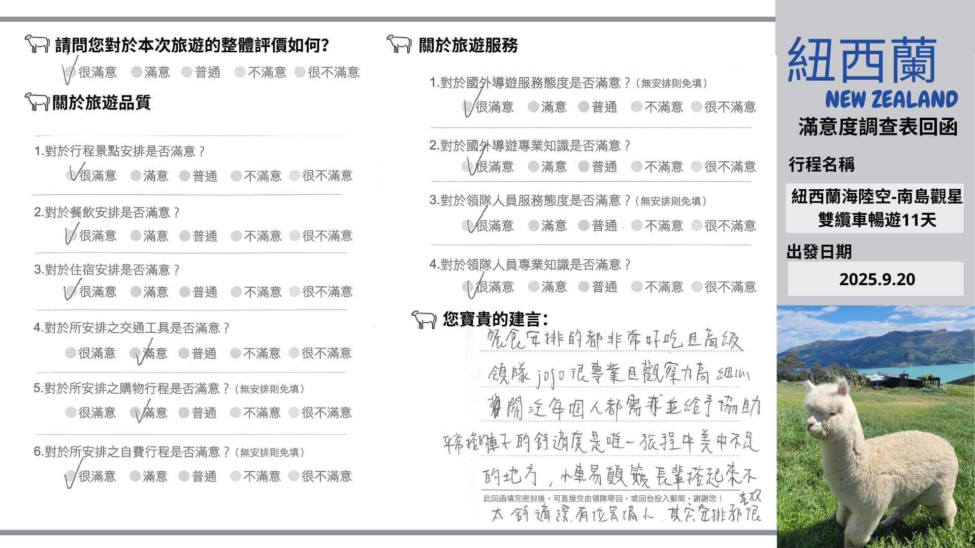
2025/09/20紐西蘭海陸空-南島雙星雙纜車暢遊11天
回玩家滿意度調查列表
上一篇
下一篇
餐食安排都非常好吃且高級。
回玩家滿意度調查列表
上一篇
下一篇
上順玩家-
林小姐
領隊Jojo很專業且觀察力高、細心關注每個人的需求,並給予協助。